新闻动态
DeepSeek助力特教 !为特教教师的辛勤“松绑”
发布时间:2025-10-22 14:19:09
在教育信息化浪潮奔涌向前的当下,AI 工具宛如灵动的精灵,轻盈地踏入我们的教学课堂,为传统教学带来了焕然一新的气象,开启了无数全新的可能。新春伊始,DeepSeek让我们见证了中国AI新生力量的强势崛起,本期文章,怡享为大家详细介绍DeepSeek的使用方法,一同探寻它如何为我们的特殊教育教学工作赋能。
一、AI助力教学,用科技温暖特教之路
场景二
痛点:教师需手动记录学生情绪爆发频率、诱因等,数据分散难以统计分析。
解决方案:
上传原始记录:将手写日志或语音记录转化为文本(如:"2月13日10:15,小明因灯光闪烁拍打桌面3分钟")。
通过DeepSeek上传学生数据文件,发布指令。
指令示例:
分析最近30天学生行为记录,要求:
- 按“触发因素”分类统计高频问题(如感官敏感、任务难度)
- 生成干预措施建议(如调整教室照明强度、提供选择板)
- 用折线图展示行为发生时段分布
家校协同管理优化
场景 筹备期末家长会:
解决方案:
构建学生数据文件:将学生学业进展、行为表现等做好保存。通过DeepSeek上传学生数据文件,发布指令。
指令示例:
"制作一个家长会PPT,内容需包含:
1) 学生行为管理成果(对比学期初/末数据)
2) 寒假居家训练指南(含生活技能、情绪管理)
3) 家校沟通平台使用说明
请生成PPT大纲并设计3个互动环节"
输出示例:
**PPT框架**
1. 成长可视化(前后对比雷达图)
2. 居家训练"三个一"工程(一套工具包/一日流程表/一周反馈单)
3. 沟通平台操作视频二维码
**互动设计**:
- "最佳进步案例"家长互评
- 感统训练道具体验区
- 匿名建议树洞墙
教师专业发展支持
场景 组织教师研修工作坊:
指令示例:
"为12名特教教师设计为期3天的研修计划,要求:
包含AI辅助教学、正向行为支持、多感官教学法三个主题
每日包含理论研习+实操演练环节
推荐5篇近3年核心期刊文献
请输出日程表与学习资料包
二、我们需要什么样的AI?
资源申报与工作报告
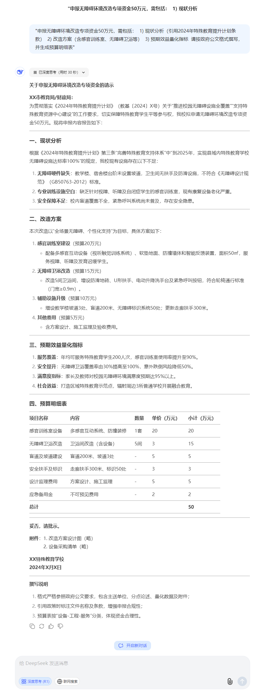
场景 撰写校园改造项目申请书:
指令示例:
"申报无障碍环境改造专项资金50万元,需包括:
1) 现状分析(引用2024年特殊教育提升计划条款)
2) 改造方案(含感官训练室、无障碍卫浴等)
3) 预期效益量化指标
请按政府公文格式撰写,并生成预算明细表"
输出示例:
二、我们需要什么样的AI?
尽管 DeepSeek 功能强大,但在使用过程中,我们仍需留意一些要点。比如在输入提示语时,务必尽可能表达准确、详细,这样才能收获更符合我们预期的结果。此外,不同模式适用于不同的教学场景,我们要依据实际需求,谨慎选择合适的模式。需要明确的是,AI 生成的内容虽然丰富、便捷,但绝不能完全替代我们深入思考和精准判断。毕竟,我们才是教学的主导者,要对生成的内容进行细致的筛选和优化,确保其质量和适用性。
我们需要驾驭AI,而不是被AI驾驭。 技术发展是为了更好的解放创意人的双手,让大家的时间和精力放在发挥创造力上。面对越来越聪明的AI,我们需要不断提升自己使用AI、驾驭AI的能力。南京怡享发布本篇文章,不仅是为特教人推荐一份「减负工具包」,更是向行业传递一个信念:AI不是冰冷的替代者,而是让教育者回归育人初心的助力者。让我们一起,用技术温暖每一个特殊需要的灵魂。

